Критерии выбора
Все дверные звонки выполняют одинаковую функцию. Однако они довольно разнообразны по характеристикам
Поэтому ниже приведены основные критерии, на которые следует обратить внимание, выбирая эти устройства
Радиус действия
Радиус действия учитывается при выборе беспроводных моделей. Под радиусом подразумевается дистанция, на которой приемник беспроводного звонка (динамик) способен зафиксировать сигнал передатчика (кнопки).
Беспроводной портативный цифровой дверной звонок с радиусом действия 150 м
Электропитание
Проводные модели работают от квартирной электросети. Они способны издавать звук, когда в доме есть свет. Беспроводные модели на батарейках автономны. Они звучат, пока не разрядится элемент питания. Есть гибридные варианты. В них подъездная кнопка работает от батарейки, а основной блок от квартирной электросети.

Комплектация
При покупке беспроводного звонка следует быть внимательным. В коробке обязательно присутствует сам источник звука, который вешается в квартире, и беспроводная кнопка, располагаемая в подъезде.
Проводные звонки продаются как отдельное устройство без кнопки. В обоих случаях звонок дополняется инструкцией по эксплуатации. А если производитель звонка заботится о покупателях, то в коробке будет и пара крепежных саморезов.
Джетт 203 с двумя влагозащищенными кнопками
Способы крепления
Для установки звукового блока его потребуется разобрать. Работа подразумевает наличие винтов и минимального набора инструментов. Обычно звонки крепятся на монтажные отверстия. Их получится отыскать под декоративной крышкой.

Гарантии работы
Перед покупкой звонок стоит испытать в магазине. Если тест пройден нормально, то и в квартире он отработает не менее 5 лет. Однако лучше обговорить с продавцом вопрос гарантии и возврата. Для этого потребуется сохранить чек и упаковку прибора.
Установка проводного звонка
Установка проводного звонка — это более распространенный случай. Его стоит разобрать поподробнее. Перед началом работ желательно собрать под рукой необходимые инструменты. Так дальнейший монтаж займет меньше времени.
Инструменты и материалы для монтажа
Ниже приведен ориентировочный список инструментов. Каждый мастер пользуется тем, что ему удобно. Однако при установке звонка не обойтись без следующего:
- пара отверток;
- кусачки, бокорезы или нож для зачистки изоляции;
- мультиметр, контрольная лампочка для проверки отсутствия напряжения;
- изолента, термоусадка для изоляции соединений;
- перфоратор, для сверления стен.

Главный блок с динамиком
Динамик располагается в квартире. Для установки понадобятся дюбель-гвозди. Сначала делается разметка. Динамик без декоративной крышки прижимается к стене. В месте крепежных отверстий карандашом ставятся метки. В этих точках перфоратором бурятся отверстия под дюбель-гвозди.

Крепление кнопки
Кнопка крепится на саморезы. Необходимо использовать минимум 2 винта. В деревянную дверь саморезы без особых усилий получится закрутить отверткой. Если дверь железная, под винты потребуется просверлить отверстия. Закрутить винты в железную дверь можно и рукой, но гораздо проще с помощью шуруповерта.
С железной дверью придется позаботиться о надежной изоляции проводки. Это необходимо, чтобы исключить попадание фазного напряжения на металлические части двери.

Подключение проводов к кнопке
Сначала необходимо отключить напряжение. Торчащие из стены (двери) провода зачищаются до нужной длины. Если кнопка подключается под винтовые клеммы, то достаточно 5-7 мм оголенного провода.

Маскировка проводки
Есть небольшая хитрость. Звонок и динамик следует устанавливать там, где из стены выходят провода. В результате корпусы этих устройств закроют невзрачный кабель. Для реализации подобного метода монтажа нужна мягкая тонкая проводка. Толстую проблематично согнуть и придать ей компактные размеры.
Чтобы скрыть кабель можно воспользоваться штрабой в стене. Этот способ пыльный и трудозатратный. Подойдет и кабельный канал. Однако его внешний вид не каждому по душе. И последний вариант — плинтус с каналом. Если таковой имеется в тамбуре.

Подключение к электропитанию
Подключение осуществляется со снятием напряжения. Большинство звонков работает от 220 В. Имеются модели, которые достаточно вставить в розетку. Для других необходимо тянуть отдельные провода. Независимо от способа подключения, звонок нужно питать через автоматический выключатель. Этот прибор защитит линию от коротких замыканий.
Отдельно отмечаются электрические звонки, питаемые через трансформатор. Он представляет собой компактный адаптер питания, вставляемый в розетку. От трансформатора идет пара тонких проводов с низким напряжением. Подобное подключение повышает безопасность звонка.
Модель с адаптером питания
Проверка звонка
Когда монтажные работы выполнены, можно подать напряжение и провести испытания. После включения необходимо проконтролировать, не пошел ли из блока динамика дым. Такое возможно в случае бракованного устройства.
Последний этап — проверка кнопки. Нужно выйти в подъезд и нажать на кнопку звонка. В ответ из квартиры вы услышите мелодию.
Перед тем как подключить дверной звонок, необходимо выбрать его тип — проводной или беспроводной. Проводные модели не требуют периодической замены батареек. Их достаточно 1 раз подключить и пользоваться годами. Но для установки проводных звонков необходимо прокладывать новый кабель.
Беспроводные модели проще в установке. Однако менять элемент питания придется каждые несколько месяцев. Это дискомфортнее, чем кажется. Будут случаи, когда гости не смогут дозвониться в дверь. Но если главный критерий — простота монтажа, то лучше выбрать беспроводной вариант.
Как установить дверной звонок?
Сделать это гораздо проще, чем может показаться на первый взгляд. Обычные проводные модели имеют два вывода питания. Именно к ним и нужно вывести два провода для того, чтобы подключить кнопку и провода из распределительного щитка.
На начальном этапе необходимо определить место, в котором будет расположен сам прибор. Для ограничения маршрута прокладки провода для кнопки рекомендуется установить звонок сверху или сбоку от входной двери. Для монтажа проводных моделей вам понадобится изолента, кусачки, пассатижи, тонкая и индикаторная отвертка. Чтобы вывести звонковый двужильный изолированный провод наружу, нужно высверлить отверстие в дверной раме. Находящийся снаружи провод нужно подсоединить к клеммам звонковой кнопки. Что касается самой кнопки, то ее следует надежно закрепить на стене.
В том случае, если батарея расположена в корпусе прибора, то второй конец провода нужно подсоединить к двум находящимся на батарее клеммам. Если же она расположен отдельно, то звонковый провод протягивается от звонка к кнопке. При этом каждый предварительно обрезанный конец кабеля подсоединяется к клемме.
Подключая звонок к трансформатору, прежде всего нужно соединить его с распределительной коробкой, после чего можно проделать вышеуказанные манипуляции. При этом нужно внимательно следить, чтобы звонковые клеммы соединялись с трансформаторными, дающими соответствующее напряжение. На завершающем этапе необходимо закрепить провода на клеммах, находящихся в корпусе звонка. Прежде чем это делать, следует внимательно изучить инструкцию завода-изготовителя. Обычно производители детально и максимально доступно описывают алгоритм подключения.
Преимущества и недостатки
Перед покупкой беспроводного звонка важно изучить его особенности, оценить плюсы и минусы, а после принимать решение о возможности применения. Преимущества:
Преимущества:
- Нет проводов. В процессе монтажа можно обойтись без дрели (кроме случая крепления кнопки с помощью саморезов), протягивания проводов или кабелей, объединяющих кнопку и динамик. Это удобно, когда изделие покупается для дачи или частного дома. При установке на дверь в квартиру можно избежать сдирания обоев или порчи интерьера. Устройство имеет автономное питание, поэтому в отдельном подводе напряжения (кроме некоторых случаев) нет необходимости.
- Легкость и высокая скорость установки. Фиксация изделия занимает несколько минут. Это обусловлено отсутствием проводов и сложных креплений.
- Удобство. Применение такого изделия не вызывает трудностей, как для гостей, так и для владельцев дома (дачи, квартиры).
- Легкость переноса на другое место. Благодаря отсутствию проводов, беспроводный звонок в любой момент можно перевесить.
- Возможность применения в комплексе со сложными устройствами. Беспроводные звонки можно использовать для домофона или комплектовать их двумя кнопками (если в этом имеется необходимость).
- Приятный дизайн. Современные модели имеют привлекательный внешний вид, поэтому вписываются в любой интерьер. Большой выбор моделей позволяет подобрать товар, подходящий по форме, цвету или материалу изготовления. Можно быть уверенным, что беспроводный звонок только украсит интерьер или экстерьер.
- Независимое питание. Обычные звонки работают без батареек и для подачи напряжения приходится тянуть провода. В случае с беспроводным устройством в этом нет необходимости. Напряжение подается от батареек, поэтому даже при отключении света гости смогут оповестить о приходе. Такая особенность полезна для частных домов или для дачи, где отсутствует электричество. Альтернативный вариант — использование беспроводного звонка без батареек, когда питание подается от специальных аккумуляторов (покупаются отдельно).
- Возможность доукомплектации. При желании беспроводные звонки можно дополнить другими устройствами (в зависимости от модели). Речь идет о подключении видеокамеры, ТВ или другого оборудования.
Недостатки:
- Монтаж беспроводной кнопки возможен не во всех случаях. В процессе установки не используются провода, а сигнал передается по беспроводному принципу. Если на его пути имеются препятствия, изделие не сработает. При таких обстоятельствах придется монтировать классический проводной звонок или устранять причину помех (если это возможно).
- Необходимость смены батарейки. Автономный источник питания имеет свойство разряжаться, поэтому время от времени он требует замены. Если пропустить этот момент, беспроводный звонок не сработает.
- Плохое крепление. Некоторые модели фиксируются с помощью липкой основы. Такой вариант подходит для двери в квартиру. При монтаже на даче или использовании для частного дома кнопка фиксируется на улице. Под действием холода она часто отпадает. Кроме того, крепеж на липучке не выдерживает даже легкого физического воздействия.
- Вероятность заедания. Наличие негативных воздействий (к примеру, попадание в изделие влаги, влияние низких температур или смещение контактной группы) приводит к зависанию кнопки в сработанном положении. В результате звонок работает до момента разрядки батарейки или устранения дефекта.
- Легкость кражи. Беспроводную модель звонка проще украсть, ведь к ней не подключены провода. Во избежание воровства можно установить на входе видеокамеру. Она будет вдвойне полезна. Во-первых, она позволяет лично посмотреть на гостя, а во-вторых, снизит вероятность кражи.
- Отсутствие передачи сигнала. Наличие проблем в работе схемы может привести к трудностям с отправкой сигнала от кнопки к звонку. Возможна и другая ситуация, когда команда приходит, но звука нет.
Беспроводный звонок — не идеальное устройство, но его преимущества с лихвой покрывают минусы в его работе.
Беспроводный выключатель, что это такое и стоит ли его устанавливать
Самодельный звонок на базе абонентского громкоговорителя
Предлагаемое устройство выполнено на базе обычного трансляционного громкоговорителя, содержит минимум деталей и способно подать достаточно сильный звуковой сигнал, ведь излучатель – динамик. Питание такого звонка осуществляется от автономного низковольтного источника (батарейки). Устройство не потребляет энергии в режиме ожидания и абсолютно безопасно.

Рис.1. Принципиальная электрическая схема самодельного звонка на базе абонентского громкоговорителя.
Ввиду малого количества деталей нет смысла изготавливать печатную плату. Монтаж выполняется навесным способом. В качестве опор при пайке используются выводы динамика, трансформатора, 68-килоомного потенциометра.
Регулятор громкости базового громкоговорителя – R1 на принципиальной электрической схеме выполняет функцию регулятора высоты тона генерируемого сигнала, которая устанавливается по желанию. Выключатель (тумблер, кнопка или иной контактный соединитель) размещается в удобном месте у входа в подъезд, секции на этаже или входной двери квартиры.
В качестве транзистора VT1 подойдёт любой из числа маломощных германиевых МП39 – МП42. Столь же некритичен выбор резистора R2, подойдут самые что ни на есть распространенные ВС, МЛТ, УЛМ с номинальной мощностью 0,125 Вт и более. Конденсатор – любого типа. Элементы R1, Т1 и ВА1 – от трансляционного громкоговорителя.
Случается, что правильно собранный звонок при подключении питания не работает. Тогда следует поменять местами концы одной из обмоток трансформатора Т1. Однако отсутствие генерации на звуковой частоте может быть и следствием некондиционности транзистора VT1. В таком случае придется заменить его другим, имеющим больший коэффициент усиления.
Если диапазон перестройки высоты тона потенциометром R1 не устраивает, то его легко изменить подбором емкости конденсатора С1. Но звучание данного звонка зависит и от напряжения питания. По изменению высоты тона звонка можно также судить и о степени разряженности источника питания и своевременно менять подсевший гальванический элемент или батарею. Только не следует забывать при этом о соблюдении полярности, ведь транзистор не терпит переполюсовок.
![]() |
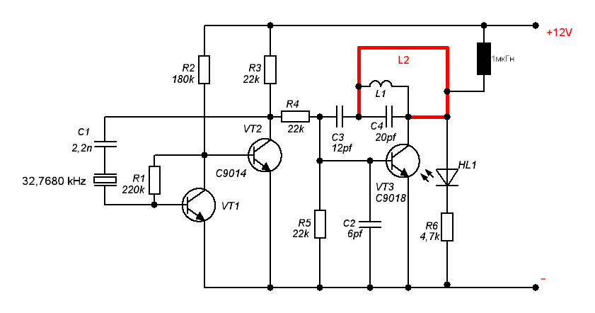
Данная схема может использоватся как кнопка радиозвонка,кнопка паники или пульт управления на одну команду.
Преимущества схемы заключаются в ее простоте,и на редкость стабильной работе.Хоть схема не имеет кварцев,ее частота на удивление очень стабильная и не «убегает» даже при касании рукой к самому контуру.

Производитель обещает 150 метров дальности,но в действительности схема передает на 60 – 70 метров,хотя если постаратся,то можно и все 150 выжать.
Частота передачи неизвестная,но я подозреваю,что 303 – 315 МГц,хотя может быть и 433МГц.
L1 имеет 2-3 витка провода 0.7мм на оправе 4 мм.
Черное это дроссель емкостью 1мкгн.
В моем случае этот передатчик работает как кнопка беспроводного звонка:



Я по такой же схеме сделал радиосигнализацию,но припаял 25 сантиметровую антенну.Дальность увеличилась метров на 10.
Здесь можно скачать файл печатной платы.
Для просмотра печатной платы нужна программа sprint layout 5.0
Нюансы при выборе беспроводного звонка
Как и обычные модели, беспроводные звонки для входной двери надо выбирать, руководствуясь определенными правилами, особенно если покупка такой вещи совершается впервые, и нет опыта эксплуатации подобных устройств.
Расстояние
Главное для беспроводного звонка качество – это радиус и мощность сигнала, который передается от кнопки к динамику
Если между ними будет 5-10 метров, то на этот показатель вряд ли стоит обращать пристальное внимание, а когда предполагается использовать устройство на расстоянии 50-150 метров, то лучше испытать его перед покупкой и договориться с продавцом про обмен или возврат, если на нужном месте этот электрозвонок все-таки работать не будет. Это тоже вполне возможно – глазами ведь не видно, есть на пути сигнала препятствия или нет
Питание
Количество батареек, необходимое для работы устройства, какие разновидности используются, и как часто их придется менять. На последний вопрос правдиво вряд ли кто-то ответит, но если продавец будет очень уж расхваливать небывалую экономичность, то стоит задуматься
На тип батареек особое внимание обращать не стоит – главное, чтобы их можно было свободно приобрести

Комплектация
Тут все просто – надо проверить по паспорту, чтобы все было на месте. Особенно внимательно надо отнестись к звонку, оснащенному видеоглазком, несколькими кнопками и прочими дополнительными мелочами. Если дома обнаружится, что какой-то детали не хватает, то в лучшем случае придется ехать назад, а в худшем доказывать, что это заводской некомплект, а не потеря запчастей по вине покупателя.
Переплата
Возможность приобрести модель попроще. Если от звонка нужно чтобы он просто звонил, то приобретать устройство, которое можно подключать к компьютеру, чтобы записать в него свою мелодию звонка и переплачивать за это вдвое или втрое – скорее всего смысла нет.
Крепление
Липучка может оставлять на поверхности следы клея, если переставлять кнопку, а шуруп придется закручивать в стену или входную дверь. Липучка может отвалиться, а шуруп вкручивается один раз. Что лучше – выбирать надо по ситуации.
Гарантия от производителя
Особо ломаться в простых звонках нечему и отвозить его на ремонт может обойтись дороже, чем покупка нового устройства, но желательно уточнить этот вопрос
Если же приобретается модель с камерой, внутренним экраном и датчиком движения, то на гарантию нужно не просто обращать внимание, а настоятельно требовать заполнения всех документов

Общее впечатление
Кроме того, что устройство должно быть красивым, надо смотреть на качество материалов, из которого оно изготовлено. Если приобретается уличный звонок, то лучше выбрать кнопку с анивандальным корпусом
Далее – обращать внимание на мелодию, которую придется слушать изо дня в день, и выбирать устройство про производителю. Последний момент достаточно немаловажный – от него зависят многое характеристики устройства и качество его гарантийного обслуживания
Наглядно как работает беспроводной уличный звонок на следующем видео:
Схемы звонка беспроводного принципа действия.
Радиозвонки отличаются друг от друга набором функций, радиусом действия или источником питания. Схожи они в одном – есть приемник и передатчик сигнала. В качестве источника выступает кнопка, а в качестве приемника устройство с музыкальным чипом, антенной и динамиком. Рассмотрим подробнее, в чем принципиально выражается схема беспроводного дверного звонка.
Примерный вид микросхем передатчика.
Как видно на схеме передатчик состоит из генератора высокой частоты, усилителя-преобразователя, трех транзисторов и источника питания. В качестве источника питания используется батарейка на 12 вольт.Частота передачи сигнала на приемник составляет 433 МГц. Антенны как таковой здесь нет. В качестве нее выступают два контура, которые подключены параллельно. Таким образом, нехитрая микросхема позволяет передавать сигнал на 50 метров и более.
Общий вид микросхем приемника.
Устройство приемника довольно простое. В его основе – один транзистор. От передатчика сигнал поступает на детектор. Он его принимает и направляет на усилитель. Затем сигнал поступает на звуковой чип. На этом чипе и формируется будущий сигнал, который услышит человек. Также благодаря ему меняют мелодии, выбирают громкость звука и так далее. После того как сигнал попал на чип, он поступает на усилитель звука и далее на динамик.
По такому принципу устроены большинство микросхем передатчика и приемника звонков китайского производства.
Для сравнения рассмотрим схемы китайских проводных дверных звонков. Основное отличие – это наличие антенн и способ передачи сигнала от передатчика к приемнику.
Схема проводного китайского звонка.
Делаем выбор
Основные моменты, на которые следует обращать свое внимание при выборе:
- Тип звонка. В выборе устройства для частного дома этот фактор является очень важным. То есть лучше всего свое предпочтение отдать моделям современного типа, у которых есть возможность делать запись, сохранять ее на протяжении необходимого периода, а также другие дополнительные функции.
- Принцип передачи сигнала от калитки до дома: проводной или же беспроводной. Дело в том, что в нынешнее время технологии стремительно развиваются, и поэтому в частный сектор все чаще устанавливают беспроводные модели, которые более удобны в эксплуатации.
- Питание. Может производиться непосредственно от сети, от аккумулятора или же батареек. Но следует помнить, что устройство, которое работает от сети, имеет большую мощность звонка, но в случае отсутствия электрической энергии работать он не будет.
- Внешние показатели. Для звонка внешний вид имеет достаточно весомое значение, так как он должен гармонично сочетаться со всем оформлением дома.
- Дополнительные функции. Если установить, например, домашний звонок с видео, можно не просто узнать о том, что кто-то стоит за дверью, увидеть его, но и пообщаться, не открывая при этом дверь.
Схема питания составных элементов
Уличный звонок в нынешнее время представлен достаточно сложной конструкцией, и поэтому можно помимо простого оповещения о приходе использовать массу других вспомогательных функций.
Технические характеристики — главные отличия
Несмотря на видимую простоту, беспроводные звонки отличаются по техническим характеристикам
К базовым параметрам, которым важно уделить внимание при выборе, относятся:
Частота работы устройства и дальность действия.
Тип передаваемого сигнала.
Число динамиков и кнопок в комплекте.
Мощность и тип электрического питания (от сети или батареек).
Подсветка (предусмотрена или не предусмотрена).
Возможность установки разных мелодий или задание собственной музыки (с помощью флешки).
Опция регулирования громкости.
Поддержка функции применения для домофона или видеоглазка.
Опция отправки SMS-сообщения.
Функция ночника и датчик движения.
Диапазон рабочих температур (важно при установке кнопки вне помещения).
Наличие влагозащищенности (предусмотрена для уличных вариантов).
Прочие характеристики.
Как правило, современные модели беспроводных звонков работают на частотах от 433 до 434 МГц. Исключением являются изделия, функционирующие на меньшей частоте — 315 МГц.
При оценке дальности действия важно оценивать не только информацию из паспорта, но и наличие помех. Присутствие таковых уменьшает радиус действия
К примеру, стена из бетона или бронированная дверь препятствует поступлению сигнала. Гипсокартон или дерево лучше пропускает электромагнитные волны.
Виды дверных звонков
Все виды дверных звонковых конструкций делятся на две основных группы:
- звонки дверные электрические проводные;
- беспроводные звонки на дверь в квартиру или частный дом.
Суть работы дверного электрического проводного звонка на 220В весьма проста. Кнопка, установленная с наружной стороны дома или квартиры, посредством проводника соединена с динамиком, находящимся внутри помещения. Данная конструкция подключается к электрической сети. При нажатии кнопки происходит замыкание цепи и из динамика исходит звуковой сигнал.
Схема работы беспроводного звонка имеет всего лишь одно отличие от вышеизложенного: сигнал от кнопки к динамику передается не по замкнутой цепи, а посредством радиоволнового излучения.
В кнопочное устройство вмонтирован излучатель, срабатывающий после нажатия кнопки. Динамик, в свою очередь, оснащен приемником который, улавливая сигнал передатчика, приводит в действие динамик.
Монтаж беспроводного устройства осуществить значительно проще, нежели проводного, ввиду отсутствия соединительного проводника и необходимости сверлить отверстия для его прокладки.
Многообразие выбора
Все беспроводные звонковые системы можно условно разделить на два вида:
- требующие подключения к электрической сети;
- автономные.
В первом случае кнопочный элемент звонка работает от батарейки, а устройство с динамиком подключается к системе электроснабжения. В втором – обе части звонковой системы функционируют посредством встроенного источника питания – батарейки. Это наипростейшая в монтаже конструкция.
Существуют модификации звонковых систем, в состав которых входит сразу несколько динамиковых элементов, которые вы можете расположить в различных помещениях, где коридорный звонок может быть попросту не слышен: на разных этажах частного дома, в гараже и т.п.
Важно! Следует иметь в виду, что беспроводные системы предъявляют определенные требования к удаленности расположения кнопки и динамика друг от друга, которые могут варьироваться в зависимости от толщины и материала изготовления стен. Помимо прочего, современные звонковые системы могут иметь модули, обеспечивающие реализацию функций домофона, видеографического глазка, датчика движения и т.д
Помимо прочего, современные звонковые системы могут иметь модули, обеспечивающие реализацию функций домофона, видеографического глазка, датчика движения и т.д.
Как проводные электрические, так и беспроводные дверные звонки могут быть снабжены динамиком с целым набором различных мелодий и рингтонов, а также иметь функцию регулировки громкости и отключения подачи звукового сигнала.
Подключение и питание беспроводных звонков
Сначала речь пойдет о тех моделях, внутренние блоки которых подключаются к сети 220 В. Если на корпусе есть вилка, вы точно знаете что делать. Если вилки нет, но есть два провода, к ним подключаете два провода, которые идут из распаечной коробки. Если проводов три, желто-зеленый изолируете, а подключаете синий и второй (может быть коричневый, красный, черный, белый и т.д., но точно не зеленый и не желто-зеленый).

Дизайн может быть самый разный
Если оба блока питаются от батареек
С тем, как подключить звонок в квартире или доме если оба блока которого питаются от батареек, проблем нет. Просто в подходящем месте в доме вбиваете гвоздь или закручиваете шуруп, на который крепите внутренний блок, ставите батарейки. Аналогично поступаете с кнопкой, но ее монтируете снаружи — возле двери или калитки. Для того чтобы закрепить кнопку корпус надо открыть (могут быть небольшие шурупы, но обычно надо просто поддеть корпус отверткой).
На задней стенке есть несколько отверстий под крепеж. Крепите заднюю крышку на саморезы или дюбеля (зависит от материала), потом устанавливаете батарейки и закрываете крышку. На этом подключение беспроводного звонка завершено.

Примерно так будет выглядеть беспроводная кнопка для звонка в разобранном состоянии
Как обеспечить питание беспроводной кнопки в морозы
Беспроводные звонки всем хороши, кроме того, что зимой могут возникнуть проблемы: некоторые типы батареек замерзают и перестают работать. Их приходится менять раз в 10-15 дней. Очень неудобно, так как сложно бывает понять, что звонок перестал работать из-за севшей батарейки. Избавиться от этой ситуации можно следующими путями:
- Использовать литиевые батарейки. Они морозов не боятся — работать могут без проблем до температуры -30°C.
- Но батарейки этого типа на 9 В или 12 В найти просто нереально. Их почти нет в продаже. Выходы:
- Искать дверные звонки с кнопками, в которых стоят батарейки АА или ААА. Такие литиевые есть.
- В какой-то герметичной емкости соединить несколько батареек меньшего номинала, чтобы на выходе они давали искомое напряжение. Эту емкость закрепить с внутренней стороны забора, вывести провода и подать питание на кнопку.

Зимой важно обеспечить электропитание
Доработав систему любым из предложенных способов, проблем с электропитанием кнопки звонка на улице у вас будет значительно меньше. Теперь вы знаете не только как подключить звонок в квартире и на улице, но и как обеспечить его работу в морозы.
Самодельный звонок беспроводного принципа
Рассмотрим одну из самодельных микросхем беспроводного аналога подобного устройства. В основном принципе работы они похожи, но есть некоторые отличия. Основным отличием становится частота, на которой сигнал передается с передатчика на принимающее устройство – 87.9 МГц. Само устройство состоит из следующих основных модулей:
- Схемы управления,
- Звуковогочипа,
- Передатчика,
- Источникапитания.
Рассмотрим каждый элемент схемы более подробно.
Схема самодельного дверного радиозвонка.
Управление устройством осуществляется посредством кнопки S1. По сути, она запускает музыкальный чип и таймер передатчика. Когда она находится в нажатом состоянии на выводы 6 и 13 идет напряжение. Также здесь присутствует микросхема на резисторе R2 и двух диодах VD1 и VD2. Она лимитирует верхнее значение напряжения на выводах 6 и 13. Это необходимо, так как микросхемы УСМ и К561 отличаются логическим уровнем. Само устройство управления применяется на основе микросхемы D1. Она играет роль таймера, который включает передатчик на несколько секунд, после того как нажата кнопка S1.
Посредством элементов D1.1 и D1.2 генерируется одиночные положительные импульсы
Их длительность напрямую связана с постоянной времени в цепи С1-R4 (беря во внимание значения, указанные на схеме, можно сказать, что длительность импульсов порядка двадцати секунд). Импульс меняет полярность, попадая на инвертор D1.3, и далее идет на ключ VT1
Источник питания бестрансформаторного типа, а установленный конденсатор C5 гасит излишнее напряжения.
Важно! В этой схеме полярные конденсаторы применяются электролитического типа, C11 и С12 – керамические, остальные же — любые. Необходимо, чтобы все конденсаторы имели напряжение не меньше 16V, а для C5 – минимум 300V
Катушки L1 и L2 обматываются тонким проводом: на первую – 6 витков, на вторую – два. Обе они бескаркасные, а внутренний диаметр — семь миллиметров.
Для звукового чипа используется микросхема УМС8-08. Она воспроизводит 8 различных звуков, заложенных в нее. Выбор мелодий осуществляется перелистыванием, посредством S1. Если же пустить выходные импульсы с микросхемы D2 через транзисторный ключ VT2 на трансформатор T1 с конденсатором C10, а затем на динамик, то звучание сигнала будет мягким и приятным для слуха (исчезнут высокие и резкие звуки).
В качестве антенны используют кусок провода. Будет достаточно длины не более метра. С подобной антенной устройство передает сигнал от передатчика к приемнику на расстояние до ста метров.
Теперь необходимо настроить устройство. Первым делом проверяется источник питания. Далее проверяют правильность работы звукового чипа. Если все работает, то переходят к настройке передатчика. На время проводком замыкается VT1 и эммитер. Сам приемник устанавливается на указанной выше частоте. С помощью настройки С11 и С12 добиваемся уверенного приема на максимальной дальности. Благодаря резистору R8 устанавливаем модуляцию для лучшего звучания приемника. Затем перемычка убирается и настраивается таймер на D1. Для этого кратковременно нажимают кнопку S1. При этом передающее устройство включается и работает несколько секунд. Если этот временной промежуток слишком мал или, наоборот, слишком велик, то его изменяют с помощью подбора R4 и C1.
Таким образом, имея минимальные знания и закупив все необходимое в ближайшем магазине радиотоваров, можно сделать надежный звонок своими руками.
Главные преимущества беспроводных моделей звонков
Беспроводной звонок обладает характерными преимуществами перед проводной моделью. Для его установки не требуется выполнять электромонтажные работы, которые представляют опасность для жизни, требуют повышенного внимания и определенных навыков. При сбоях в работе устройства не нужно искать обрыв цепи. Любое нарушение изоляции может вызвать серьезные последствия. Звонок беспроводного типа является более безопасным устройством.

Беспроводной звонок имеет не только преимущества, но также и недостатки
Беспроводные модели характеризуются простой схемой подключения дверного звонка, что объясняется отсутствием проводов. Это способствует легкой и простой установке, которая осуществляется в считаные минуты, без использования дополнительных приспособлений и инструментов. Это также упрощает процесс демонтажа устройства в случае изменения места установки.
Беспроводные устройства имеют более привлекательный дизайн. Они выпускаются в широкой гамме цветов и могут быть изготовлены из разных материалов. Как доказывают многочисленные отзывы, беспроводные звонки на дверь в квартиру или дом обладают более расширенным функционалом в сравнении с проводными вариантами. Самые популярные модели оснащены функциями, позволяющими закачивать всевозможные мелодии с флеш-карты или передавать рингтоны с мобильного телефона.
Кроме того, существует возможность установки сложной системы. Для этого необходимо приобрести дополнительные комплектующие и динамики, которые настроены на одну частоту принятия и воспроизведения сигнала.
Слабые стороны дверных беспроводных звонков
Несмотря на неоспоримые достоинства, беспроводные модели дверных звонков не лишены недостатков. Кнопка дверного звонка крепится преимущественно при помощи липучки, находящейся на ее обратной стороне. Такой вариант является недолговечным. Недоброжелатель с легкостью повредит или оторвет устройство. В случае долгой эксплуатации звонок может отпасть самостоятельно, что будет сопровождаться повреждением корпуса и электронной начинки.

Как правило, у беспроводных звонков не надежные крепления
Если кнопка отдалена от главного блока на большое расстояние или в зоне действия сигнала присутствуют бетонные или металлические преграды, устройство будет работать со сбоями или вовсе перестанет функционировать.
Беспроводные звонки на батарейках потребляют довольно много мощности. Для нормальной работы устройства потребуется частая замена батареек. В беспроводных дверных звонках быстрее выходят из строя электронные элементы. В результате исчезнет сигнал, прекратится или будет искажено воспроизведение звука.
Особенности устройства
В каждом доме для создания комфортных условий на входе устанавливается целый перечень дополнительных приспособлений. Одним из них и является звонок на дверь. Его прямым назначением является оповещение находящихся в квартире людей о том, что к ним пришли гости.
С устройством звонка поверхностно знаком каждый человек. С внешней стороны жилища крепится кнопка вызова, внутри квартиры устанавливается динамик, который улавливает сигнал от кнопки и передает его в форме звукового оповещения. Так устроены простейшие модели. В современных устройствах функции значительно расширяются вплоть до передачи видеокартинки в режиме онлайн на мобильные телефоны. В зависимости от личных предпочтений, доступного бюджета и требований хозяев и выбирается, как сделать дверной звонок: в виде простейшего дополнения или со всеми доступными вспомогательными возможностями.
Очень часто владельцы дома планируют установку звонка для двери своими руками, поэтому важно понимать, какова схема его устройства и методику подключения. Для этого в первую очередь следует рассмотреть основные модели, существующие на современном рынке

Современный дверной звонок с видеоглазком обеспечит безопасность дома






























